My Portfolio
Welcome to my portfolio. Here you’ll find a selection of my work. Explore my projects to learn more about what I do.
Web & UI/UX design
The following projects showcase web and UI/UX design, including flowcharts of client and manager user processes and mobile app interface webpage designs. The images highlight design and user interface elements.


01




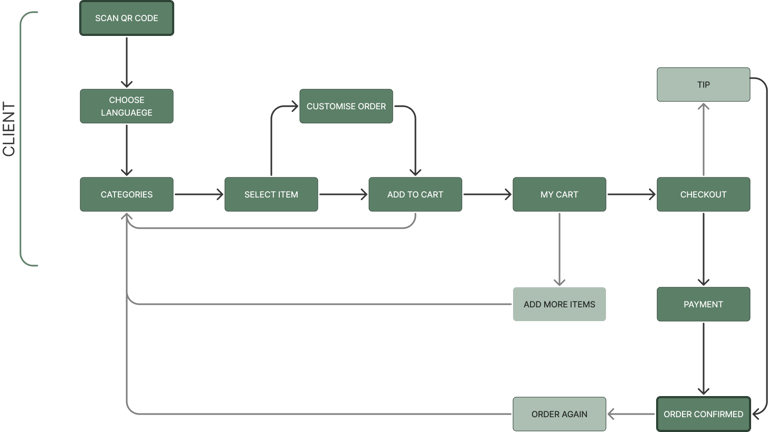
Kasutajavoog (User Flow) Visualiseerib kasutajate võimalikud liikumisteed, aidates luua lühikese ja loogilise teekonna, mis suurendab kasutajamugavust ja edukate tellimuste arvu. Erinevalt infostruktuurist keskendub User Flow rohkem tegevuste järjekorrale ja võimalikele hargnemistele.
MENOU Kliendi kasutusvoog
Figma
1400 x 814 px
Iason Stasinos
2023
MENOU Kasutaja teekonna kaart
Figma
600 x 1500 px
Iason Stasinos
2023
MENOU Informatsiooni struktuur
Figma
1400 x 2170 px
Iason Stasinos
2023
Kasutaja teekonna kaart (User Journey Map) eesmärk on kuidas kasutajad liiguvad eesmärgini. Teekonna kaart aitab mõista vajadusi ja võimalikke takistusi kogu protsessi vältel. Toetab empaatilisemat lähenemist, võimal-dades tuvastada, kus kasutaja võib kogeda segadust või rahulolematust.
Informatsiooni struktuur näitab, kuidas rakenduse sisu ja funktsioonid on loogiliselt struktureeritud. Pildil on esitatud hierarhia, kus avaleht (Home) jaguneb kolme peamise sektsiooni vahel: Search, Order ja Cart. Iga sektsioon omakorda jaguneb alamkategooriateks. See tagab, et kasutajad leiavad vajaliku info kiiresti ja lihtsalt, muutes navigeerimise intuitiivseks ja vähendades segadust.
02
03
MENOU Veebilehe kujundus
Figma
1140 px (laius)
Iason Stasinos
2024


04




Menou veebileht on mõeldud toitlustus-ettevõtetele, tutvustades QR-koodi menüü rakendust. Liides on selge ja mobiilisõbralik, pakkudes sujuvat kogemust kõigis seadmetes. Veebileht esitleb rakenduse funktsioone ning võimaldades külastajatel kiiresti registreeruda.


05


MENOU telefonirakenduse kõrge detailsusega ekraanivaated
Figma
360–430 x auto px
Iason Stasinos
2024
MENOU telefonirakenduse kasutajaliidese (UI) disain, mis pakub kõrge detailsusega ekraanivaateid toidutellimuste ja maksete haldamiseks. Rakenduse kasutajaliides on puhas ja minimalistlik, rõhudes kasutatavusele ja selgusele.


06


Sempre Caffé veebilehe kujundus
Figma, Illustrator
360–430 x auto px
Sempre Caffé
2025
Veebilehe kujundus ühendab kaasaegse ja sooja visuaali, kasutades pehmeid, mahedaid toone, et edendada brändi sõnumit ja meelitada kliente. Veebileht pakub külastajatele lihtsat ja arusaadavat navigeerimist. Disain on optimeeritud mobiilseks ja lauaarvuti vaatamiseks, tagades sujuva ja meeldiva kasutajakogemuse.


07


Fractal Tech Solutions
veebileht, -kujundus
Figma, WordPress, Hostinger
Kohandatud vastavalt ekraani suurusele
Fractal Tech Solutions
2024
Ettevõtte teenused on tehnoloogia- ja tarkvaraalased, mistõttu fookuses on usaldusväärsust ja professionaalsust. Lihtne ja puhas disain, aidates külastajatel keskenduda sisule ja mõista ettevõtte väärtust. Leht on jagatud selgeteks sektsioonideks, et külastajad saaksid kiiresti leida vajalikku teavet ettevõtte teenuste ja lahenduste kohta.


08


Veebileht tutvustab ettevõtte õigusteenuseid ja meeskonda. Kujundus ühendab klassikalise ja elegantse stiili, kasutades neutraalseid värve nagu kuld ja must, et edendada firma usaldusväärsust ja ekspertteadmisi. Leht sisaldab selget teenuste jaotust, kus iga valdkond on eraldi esitatud, pakkudes külastajatele lihtsat ligipääsu informatsioonile ja kontaktvormidele.
F. S. Legal services
veebileht, -kujundus
Figma, WordPress, Hostinger
Kohandatud vastavalt ekraani suurusele
F. S. Legal services
2024
Branding & logo design
The following projects focus on branding and logo design, showcasing logos, text logos, marketing materials, and an exhibition booth. The images highlight various branding elements and design assets.
09


Sempre Caffé joogikaardi koostamisel on kasutatud mahedaid värvitoone, mis on kooskõlas kogu Sempre Caffé brändiga, andes menüüle tervikliku ja ühtse visuaali. Kujundus on puhas ja minimalistlik, pakkudes täpset teavet toodete ja hindade kohta.
Sempre Caffé joogikaart
Illustrator
A4
Sempre Caffé
2025


10
Logos kujutavad kuubikud on andmed, mis pärinevad erinevatest allikatest ning mida ettevõtte korrastab ja ühendab. Terve logo meenu-tab fraktalit, kus üks kolmest küljest loob mulje lõputult korduvatest väiksematest kuubikutest- üks muster, mis kordub lõpmatuseni. Värvid tulenevad arvutikiibi toonist.
Fractal tech Solutions logo
Illustrator
597 × 401 px
Fractal Tech Solutions
2024


11
Fractal tech Solutions LinkedIn banner
Illustrator
1584 x 396 px
Fractal Tech Solutions
2024
Bänneri disain on modernne ja rafineeritud, ühendades tumedad toonid ja minimalistliku lähenemise. Keskendub lihtsusele, kus must ja hall taust loovad elegantse ja kaasaegse atmosfääri, samaaegselt valge tekstiga esile tõstes nime. Eesmärgiks tagada sujuv ja silmapaistev kuvamine ettevõtte profiilil.


12
MENOU logo
Illustrator
784 × 617 px
Iason Stasinos
2024
Menou logo on minimalistlik ja kaasaegne, peegeldades brändi põhimõtteid- lihtsust, täpsust ja usaldusväärsust. Nimi tuleneb Kreeka sõnadest "Με νου" (mõttega), See reflekteerib brändi põhiväärtust: teenust, mis on loodud mõttega, et muuta toidukohtade külastamise kogemus lihtsamaks, sujuvamaks ja ajatuks. Logo kujundus peegeldab brändi eesmärke- lihtsust ja modernsust.


13
Svoura logo
Illustrator
800–1200 px
Svoura Cafe
2020
Logo kujutab vurri, mis toob esile mängulise ja dünaamilise olemuse, mis sobib ideaalselt kohviku elava ja energilise atmosfääriga. Kujundi puhas ja lihtne geomeetria ning dünaamiline liikumine annavad logole modernse ja samas sõbraliku ilme, mis on kergesti äratuntav ja meeldejääv.
14


F. S. Legal services visiitkaart
Illustrator
1063 px x 591 px
F. S. Legal services
2024
Visiitkaardi kujundus on tugevalt seotud ettevõtte brändinguga.
15


Sempre Caffé logo ümberkujundus
Illustrator
1063 px x 591 px
F. S. Legal services
2024
Logo uuendus muudab brändi kaasaegsemaks, asendades vana disain sirgete joonte ja tugevama tüpograafiaga. Uus minimalistlik lähenemine on selgem, kergemini loetav ja säilitab brändi isikupära, pakkudes värsket ja eristuvat visuaali, mis vastab tänapäeva turu nõudmistele.




16
MENOU lauaalus
Illustrator
1414 x 2000 px
Iason Stasinos
2024
Disaini lahendus keskendub teenuse eesmärgi kiirele ja selgele edastamisele, et külastajad suudaksid kasutada intuitiivselt. Kõik visuaalsed elemendid- värvid, kirjatüübid ja paigutus on valitud, et tagada teenuse arusaadavus ja kergesti ligipääsetavus. Tekst on optimeeritud visuaalse mõju suurendamiseks, pakkudes selgust ja suunates tähelepanu tellimise ja maksmise protsessi.




17




Messiala
Photoshop
7m x 3m x 2,5m
Andres Adamson
2023
Messiboksi kujundus on mõeldud esitlema Pärnut kui turismi sihtkohta, luues avara ja kutsuva keskkonna, mis tõmbab külastajate tähelepanu. Kujunduses on ühendatud lihtsus ja funktsionaalsus, pakkudes avatud ruumi. Kõrged puidust raamid ja fotod loodusest ja linnast, loovad sooja õhkkonna, pakkudes visuaalset väärtust ja tutvustab kohalikku kultuuri.


18
Jõulukaart
Illustrator
1920 x 1080 px
Iason Stasinos
2024
Minimalistlik jõulukaart ettevõtte koostööpartneritele.
Video & business portraits
The following projects feature professional business portraits and a creative video piece. The portraits showcase our client in confident and polished poses. In addition, the project includes a video in which the author delivers a poem, adding a personal and artistic touch.
19
Luuletuse video
InShot
1920 × 1078 px
Andres Adamson
2023
Video, kus erinevad vaated põhinevad luuletusele.


20


F.S. Legal services veebilehe fotod
Lightroom
1200 × 1600 px
F. S. Legal services
2024
Töötajate fotod on professionaalselt kujundatud, et edendada advokaadibüroo brändi usaldusväärsust ja autoriteeti. Kõik pildid on loomuliku taustaga.